Expense Report Overview

The Expense Report features allow you to enter and manage expense reports. This feature also allows you to define expense report categories and review, void, and monitor expense reports. For appropriate users, this feature also allows you to review and approve signed expense reports for employees that report to you. The Expense features are fully integrated with the projects, financials, and billing systems.

Features

The Expense Report documents and processes allow you to do the following:

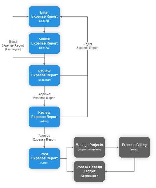
Expense Report Flowchart

The flowchart provides an overview of the basic expense report process.